专题
首页  >  专题  >  媒体视点  >  名刊精选  >  《科学大众》

《科学大众》

开博时间:2016-07-01 14:43:00

创办于1937年,是我国创刊最早、影响最大的科普刊物之一。现由江苏省科技厅主管、江苏省科协主办。70多年来,杂志秉承“科学大众化、大众科学化”的宗旨,矢志不渝地为提高中华民族特别是青少年科学素质服务,影响了一代又一代中国人,得到了毛泽东、周恩来等党和国家领导人的肯定。

文章数
分享到:

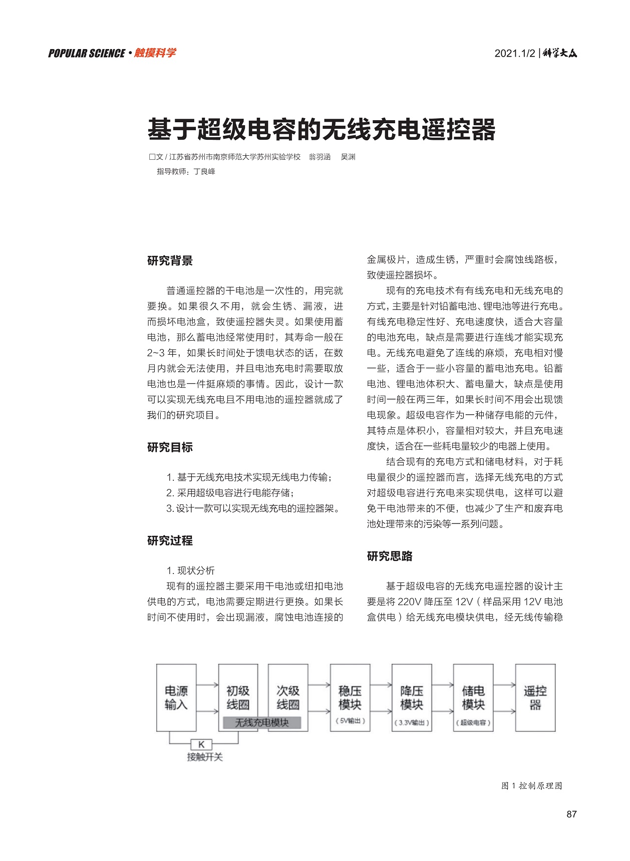
基于超级电容的无线充电遥控器

2021-09-06 22:20:00

本文来自《科学大众》

©2011-2021 版权所有:中国数字科技馆
未经书面许可任何人不得复制或镜像
京ICP备11000850号 京公网安备110105007388号
信息网络传播视听节目许可证0111611号
国家科技基础条件平台