垃圾分类:低碳新时尚
2020-09-02 11:50:00联合国秘书长古特雷斯在第25届联合国气候变化大会上指出:“气候变化让人类站到了生死存亡的十字路口。”在积极应对气候变化的背景下,走绿色低碳发展道路是推动中国经济社会可持续发展的必然选择。

2019年12月15日,第25届联合国气候变化大会在西班牙首都马德里落下帷幕,来自约200个国家的政要和各界代表出席此次大会。世界气象组织的气候状况监测表明,全球气候变暖趋势进一步加剧。2018年是有记录以来全球海洋热含量最高的一年,海平面持续上升,南极和北极海冰范围远低于平均值。种种迹象表明,减少碳排放已迫在眉睫。国家主席习近平在2020年新年贺词中以“垃圾分类引领着低碳生活新时尚”吹响了我国应对气候变化、改善生态环境、实现低碳发展的前进号角。
气候变化日益严峻,环境保护刻不容缓
当今世界各地气候变化出现异常,自然灾害不断,地球环境面临日益严峻的考验,已经严重影响了人类的生存环境。过去几十年中,人类虽然在保护环境方面取得了一定的成绩,但总体来讲,全球环境形势依然十分严峻,这是由于人类发展道路不完善、战争和冲突等多种原因造成的。改善环境已成为世界各国肩负的重任,如何从根本上促进环境保护,也成为摆在世界各国面前的重大挑战,环境保护刻不容缓。
在积极应对气候变化的背景下,低碳发展成为当今世界各国的发展潮流。中国也面临日益严峻的资源环境和碳排放约束,走绿色低碳发展道路是推动中国经济社会可持续发展的必然选择。
改革开放以来,中国经济社会发展取得了举世瞩目的进步。与此同时,传统粗放的发展模式也导致中国面临日益严峻的资源环境约束。中国是世界上最大的能源消费国和碳排放国,过去10多年来中国的能源消费增量和碳排放增量分别占全球的50%和60%以上。当前,中国消费的煤炭超过全球总量的50%,60%的石油需要从国外进口,每年人均能源碳排放已超过6吨,比全球平均水平高1/3左右。同时,区域环境污染加剧,特别是近些年京津冀、长三角等区域都遭受了严重的雾霾污染,对生产和生活造成了很大影响。这些现象表明,我们以往的高耗能、高排放、高污染发展模式已经难以为继,需要走出一条新的发展道路。从全球来看,在积极应对全球气候变化的背景下,低碳发展是21世纪人类社会发展的新形态、新模式、新潮流,已经成为发达国家抢占新一轮战略制高点的重要着力点。因此,走绿色低碳发展道路,是在资源环境约束下推动中国经济社会可持续发展的内在要求,也是顺应全球绿色低碳发展新常态的必然选择,更是彰显中国负责任大国形象的政治名片。
垃圾分类引领低碳生活新时尚
国家主席习近平指出,能源低碳发展关乎人类未来。中国高度重视能源低碳发展,积极推进能源消费、供给、技术、体制革命。中国愿同国际社会一道,全方位加强能源合作,维护能源安全,应对气候变化,保护生态环境,促进可持续发展,更好造福世界各国人民。
自2019年7月1日《上海市生活垃圾管理条例》正式实施以来,被称为“史上最严”的生活垃圾分类工作得到了全国乃至世界前所未有的关注。上海市于2020年1月发布了《关于推进生活垃圾全程分类管理情况的报告》,报告显示半年来,分类的整体成效好于预期。截至2019年11月,干垃圾处置量减少33%,湿垃圾分出量增长1倍,约8 710 t/d,远超指标量的5 520 t/d。可回收物较2018年12月增长3.7倍,有害垃圾分出量增长13倍多。上海垃圾分类知识查询量已达2 000多万人次,部分居住区已经不需要志愿者值守,全市1.2万余个居住区垃圾分类达标率由2018年年底的15%提升到了90%。
各地法律相继出台,垃圾低碳发展势在必行
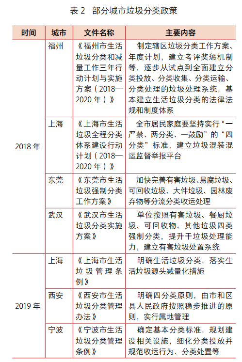
从前端的垃圾分类到末端的垃圾处理,整体流程环环相扣,共同推进垃圾分类处理事务稳步推进。回顾过去的岁月,中国垃圾处理行业起步较晚,但通过近年来的快速发展,我国垃圾处理产业初具规模,垃圾处理市场容量有了显著增加,市场渗透率迅速提高,进入环卫行业的企业数量也在迅猛增加。现在,我国的垃圾处理市场已经从导入期进入成长期,并逐步向成熟期迈进。进入21世纪以来,中国垃圾处理产业实现跨越式发展。在垃圾无害化处理能力快速发展的同时,垃圾处理投资持续增长。我国垃圾分类政策见表1,部分城市垃圾分类政策见表2。


为确保垃圾分类工作有章可循、有序推进,相关部门可以由以下几个方面入手,借鉴部分城市垃圾分类的成功经验,以保证其他地区垃圾分类能够成功复制。
●细节决定成败
根据每个地区的风俗和当地居民的生活习惯,因地制宜。例如,广州、深圳的居民有过年摆年橘的习惯,在垃圾分类工作上要将其单独考虑,并且做好回收处置工作。又如,很多垃圾分类条例中都会明确“家庭餐厨垃圾沥水后投放”或者“餐厨垃圾破袋投放”,值得推广。再如:城市居住区、农村居住区、建设工程施工现场、集贸市场、火车站、公园……应写明该由××负责;垃圾分类收集容器从颜色到标志,再到不同场地的设置距离,均应有规范;垃圾分类和垃圾管理要建台账,来源、种类、数量、去向等内容要真实可靠。
●统一性与差异化并存
垃圾分类是一个联动性强的工作,要协同推进、立足实情,才能够保障垃圾分类在不同城市和乡村推行得更加顺畅。
●力度与温度同在
2019年年底,郑州市明确自2020年1月1日起对全市范围内的垃圾分类开展执法工作。1月1日当天,郑州市开出了17张整改通知书。实际上,自垃圾分类法规中明确对个人、单位的处罚之后,这种整改、罚款就成为常态,凸显垃圾分类推进的决心和力度。
与此同时,垃圾分类推行的“温度”在哪里?以《北京市生活垃圾管理条例》为参照对象,其规定政府部门可因地制宜采取设立固定桶站、定时定点收运等多种方式开展垃圾分类。此外,对个人的处罚北京市还把握了处罚与教育相结合的原则,依据规定应当受到处罚的个人自愿参加生活垃圾分类等社区服务活动的,不予行政处罚。
对于垃圾分类不规范的行为,行政处罚记录纳入个人信用记录的规定,应当制定更长效和行稳致远的信用惩戒制度,给积极改正不良习惯和违法行为的个体或单位以恢复信用条件的机会和门槛。
●用好数字化、智慧化平台
在数字经济时代,垃圾分类在智能垃圾回收箱、App、小程序、监管系统、云计算等的帮助下,取得了突飞猛进的成绩。无论是探索“一人一卡一码”,还是绿色积分,或者是上门回收,以及“两微”宣传、人工智能识别等创新方案,都离不开科技的支撑。通过数据采集,开展分析,进行边缘计算,用低碳发展的理念计算出城市垃圾分类过程中的碳排放量,逐步引导城市管理者及居民真正感受到垃圾分类低碳生活新时尚带来的环境改善。
目前,根据我国住房和城乡建设部的统计,全国已经有237个城市启动垃圾分类,18个城市的生活垃圾分类居民小区覆盖率超过7成,通过立法、宣传、处罚、撤桶、绿色积分、阳光花房、智能垃圾回收箱、先进垃圾热解技术、收运监控系统等措施、手段助推垃圾分类。
“垃圾分类引领着低碳生活新时尚”,早在2011年江苏现代低碳技术研究院就与英国伊尔姆环境资源管理咨询有限公司(ERM)合作,在英国外交繁荣基金的支持下,开展了中、英政府间生活垃圾低碳化发展方式及政策的研究。我们希望,“垃圾分类低碳新时尚”应用与实践成为2020年全国垃圾分类发展的主旋律。
徐拥军,江苏现代低碳技术研究院执行院长,国家发展和改革委员会2030能源战略专家,国家能源局能源专家,中国绿色能源产业技术创新战略联盟秘书长。
文/ 徐拥军
本文来自《张江科技评论》












