触觉传感器的现在与未来
2021-10-26 13:36:00毫无疑问,触觉传感器将朝着更加柔性化、小型化、智能化、多功能化、人性化方向发展,其适用边界也将极大地拓宽,在更多领域发挥更加不可替代的作用。

近年来,随着科学技术的发展,人们对智能机器人的应用场景有了更多的想象和更大的期待。下一代机器人不同于传统的工业机器人,它们将在可穿戴设备、外太空探索、先进医疗检测等领域大显身手。它们依靠各种各样的传感器感觉和分析环境,从而拥有类似于人类的感官。智能触觉传感器就像人的手一样至关重要,因为它不仅读取如位置、温度和形状等物理特征,也可以通过感觉硬度、压力来执行各种操作。
触觉传感器是机器人感知外部环境的重要媒介,它对机器人正确地操作目标物体极其重要。在机器人灵活自如运动的前提下,要求触觉传感器能够准确地感知外部环境,以便实现对目标物体的各种精准操作。迄今为止,触觉感知机理、触觉传感材料、触觉信息获取、触觉图像识别、传感器实用化等都已成为国内外科研团队的研究热点。
触觉传感器的发展历程
早在20世纪70年代,国外的机器人研究已成为热点,但是触觉传感技术的研究才刚刚开始。当时对触觉的研究仅限于与对象的接触与否、接触力大小,虽有一些好的设想但研制出的传感器很少且设计非常简单。20世纪80年代是机器人触觉传感技术研究、发展的快速增长期。在此期间,传感器研制、触觉数据处理、主动触觉感知等得到大力发展,此后有许多物理传感器开始应用于触觉传感领域,其突出特点是以传感器装置研究为中心,面向工业自动化。
近年来,经过国内外科研人员的不懈努力,很多新型的触觉传感器及触觉信号处理方法被研制出来。2008年,日本京都大学的研究团队设计了一种压电三维力触觉传感器,将其安装在机器人灵巧手指端,应用于外科手术。2009年,德国菲劳恩霍夫制造技术和应用材料研究院的科研人员研制出拥有新型触觉系统的章鱼水下机器人,可精确地感知障碍物状况,完成海底环境的勘测工作。最近,美国卡耐基-梅隆大学的计算机团队研发出一款结合视觉和触觉的新一代工业机器人“Baxter”。“Baxter”机器人能够实现抓取动作,通过触觉感知物体是否滑动来控制握力,从而完成一系列抓取动作,例如剥香蕉皮等。
触觉传感器的分类
触觉类传感器研究有广义和狭义之分。广义的触觉包括触觉、压觉、力觉、滑觉、冷热觉等。狭义的触觉包括机械手与对象接触面上的力感觉。从功能的角度分类,触觉传感器大致可分为接触觉传感器、力-力矩觉传感器、压觉传感器和滑觉传感器等。
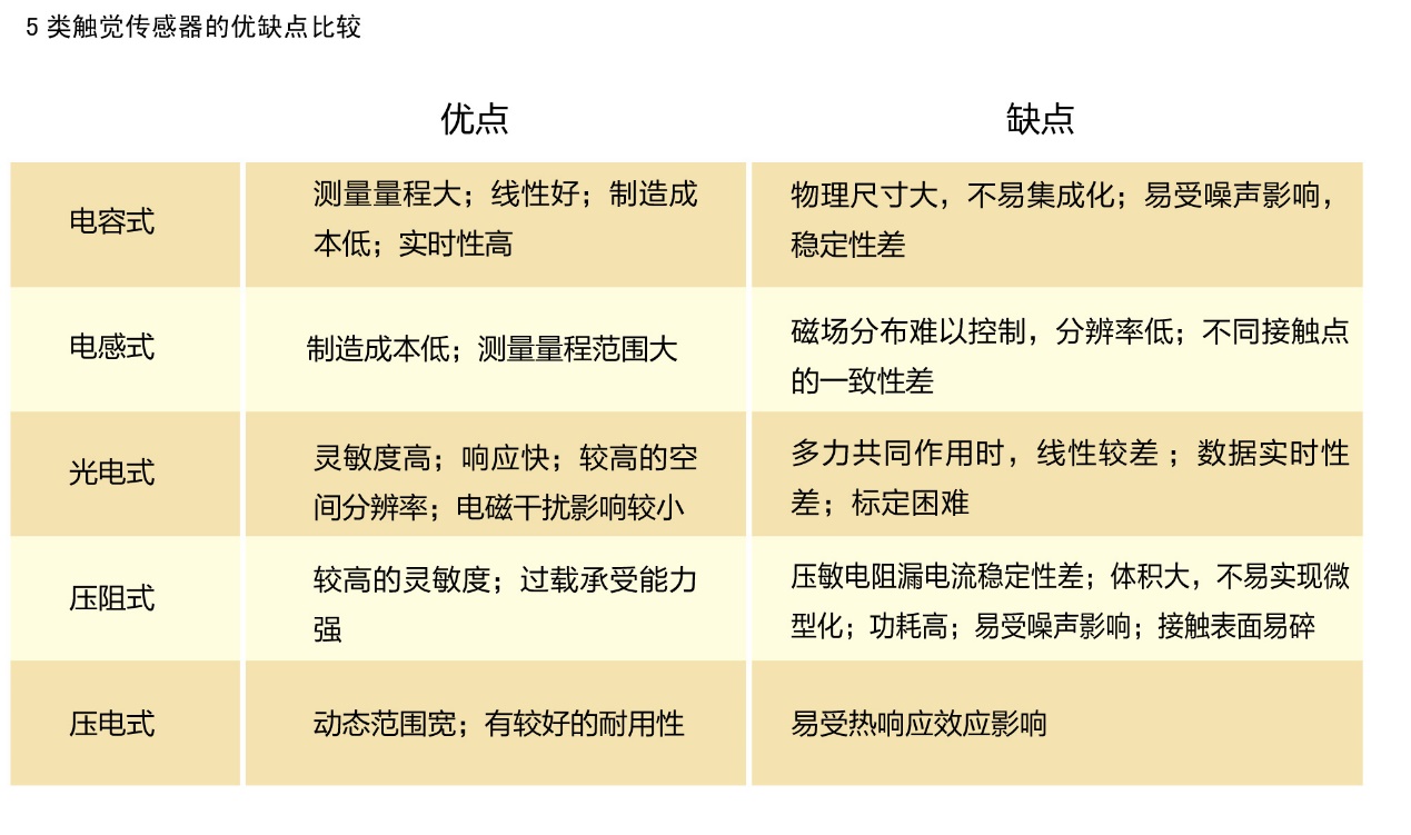
近年来,主流触觉传感器根据其作用原理主要分为5类。
(1)电容式触觉阵列传感器。其原理是外力使极板间的相对位移发生变化,从而使电容发生变化,通过检测电容变化量来测量触觉力。
(2)电感式触觉传感器。它是利用电磁感应原理把压力作用转换成线圈的自感系数和互感系数的变化,再由电路转换为电压或电流的变化量输出。
(3)光电式触觉传感器。它是基于全内反射原理进行研制的,通常由光源和光电探测器构成。当施加在界面上的压力发生变化时,传感器敏感元件的反射强度和光源频率也会相应发生变化。
(4)压阻式触觉传感器。它是根据半导体材料的压阻效应而制成的器件,其基片可直接作为测量传感元件,扩散电阻在基片内接成电桥形式。当基片受到外力作用而产生形变时,各电阻值将发生变化,电桥就会产生相应的不平衡输出。
(5)压电式触觉传感器。在压力作用下压电材料两端面间出现电位差;反之,施加电压则产生机械应力。

上述传感器由于简单有效,在触觉应用中往往被优先选用。随着智能机器人、人工智能、虚拟现实等技术领域的快速发展,传统的触觉传感器已难以满足应用需求,触觉传感器呈现出全局检测、多维力检测,以及微型化、智能化和网络化的发展趋势。
触觉传感器的应用
●工业制造
在工业生产的各个环节中,几乎都需要传感器进行监测,并把数据反馈给控制中心,以便对出现的异常节点进行及时干预,保证工业生产正常进行。新一代的智能传感器是智能工业的“心脏”,它让产品生产流程持续运行,并让工作人员远离生产线和设备,保证人身安全和健康。例如,著名汽车制造商特斯拉、宝马等的汽车制造车间几乎空无一人,全靠工业机器人完成组装、喷漆、检测等工作。触觉传感器将赋予机器人更类似于人的触觉,完成抓、握、捏、夹、推、拉等更多灵巧的作业,实现更多的功能。
●假肢
假肢可以使患者的某些行为功能得到恢复,然而,其触觉恢复至今未能实现。触觉传感器的出现或许为截肢患者的触觉恢复带来新的曙光。长期以来,国内外众多研究团队一直致力于相关领域的研究。2015年,美国俄亥俄州克利夫兰市凯斯西储大学的研究人员通过在假手使用者的手臂外围神经中连接压力传感器从而使其获得了触觉。2018年,美国斯坦福大学的鲍哲楠团队研发了几乎完全透明且具有良好弹性的传感器件。这种传感器件甚至能清晰地感知一只苍蝇或蝴蝶停留在其表面所造成的“触觉”。
●可穿戴电子产品
近年来,随着柔性电子相关技术的不断突破和创新,可穿戴触觉传感设备得到了迅猛的发展。它们可模仿人与外界环境直接接触时的触觉功能,实现对力信号、热信号和湿信号等的探测,是物联网的神经末梢和辅助人类全面感知自然及自己的核心元件。
可穿戴触觉传感设备通常构建在弹性基底或者可伸缩的织物上以获得柔性和可伸缩性。随着材料科学、柔性电子和纳米技术的飞速发展,器件的灵敏度、量程、规模尺寸以及空间分辨率等基础性能提升迅速。为了适应对力、热、湿、气体、生物、化学等多刺激分辨的传感要求,器件设计更加精巧,集成方案也更加成熟。具有生物兼容、生物可降解、自修复、自供能及可视化等实用功能的智能传感器件相继出现。同时,穿戴式电子产品朝着集成化方向发展,即针对具体应用将触觉传感器与相关功能部件(如电源、无线收发模块、信号处理、执行器等)有效集成,从而不断提高用户体验感。
尽管近年来触觉传感领域的研究获得了众多突破性的进展,然而,其在实际应用中仍然面临很多挑战,例如传感器在反复变形过程中的性能退化,多维度、多刺激同时探测的串扰解耦,集成传感系统内部器件之间的力、热、电性能匹配等。这些挑战带来了新的发展机遇,为相关材料制备、器件加工及系统集成指明未来的发展方向。毫无疑问,触觉传感器将朝着更加柔性化、小型化、智能化、多功能化、人性化方向发展,其适用边界也将极大地拓宽,在更多领域发挥更加不可替代的作用。
朱宏伟,清华大学材料学院教授,博士生导师。
本文来自《张江科技评论》









京公网安备11010502039775号


