./t20191026_929036_taonews.html
专题
首页  >  专题  >  媒体视点  >  名刊精选  >  《科学通报》

《科学通报》

开博时间:2019-09-06 16:50:00

《科学通报》是主要报道自然科学各学科基础理论和应用研究方面具有创新性、高水平和重要意义的研究成果。报道及时快速,文章可读性强,力求在比较宽泛的学术领域产生深刻影响。

文章数
分享到:

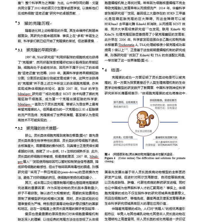
“克隆猴”的前世今生

2019-10-26 09:56:00

本文来自《科学通报》

上一篇:人为什么要睡眠?
下一篇:第一代恒星与星系何时、怎样产生?
©2011-2020 版权所有:中国数字科技馆
未经书面许可任何人不得复制或镜像
京ICP备11000850号 京公网安备110105007388号
信息网络传播视听节目许可证0111611号
国家科技基础条件平台