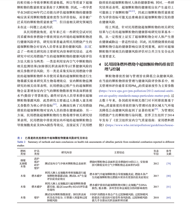
民用固体燃料燃烧超细颗粒物排放及其潜在健康影响
2020-03-14 18:20:00







本文来自《科学通报》

《科学通报》是主要报道自然科学各学科基础理论和应用研究方面具有创新性、高水平和重要意义的研究成果。报道及时快速,文章可读性强,力求在比较宽泛的学术领域产生深刻影响。








本文来自《科学通报》
京ICP备11000850号 京公网安备110105007388号 信息网络传播视听节目许可证0111611号 国家科技基础条件平台
© 2011-2020 版权所有:中国数字科技馆 未经书面许可任何人不得复制或镜像