单个细胞外囊泡的纳米力学性质与肿瘤侵袭性
2021-11-26 15:36:00细胞外囊泡(EV)是细胞分泌的纳米级膜囊泡,携带和传递来源于细胞的磷脂膜、胞浆蛋白、核酸等内容物,能够介导细胞间通讯,也可以在细胞外基质中扩散从而调节肿瘤微环境。它广泛存在于循环系统中,被认为是稳定循环的生物标志物。近年来,EV也被用作药物递送的载体。
EV的机械性质会影响它的生物学功能,例如其在肿瘤进展、侵袭、转移中的作用,以及它作为药物载体的递送效率等。但是,要在单个囊泡水平和系综统计水平上研究EV的纳米力学性质,仍然是一个挑战。相关研究数量较少,且主要集中于对杨氏模量的测量,而缺乏对弯曲模量、渗透压等参数的描述。
国家纳米科学中心杨延莲课题组[1]利用原子力显微镜(AFM)在单个EV水平上研究了EV的力学行为,剖析了其本征纳米力学性质。研究者设计纳米压痕实验,研究了弯曲模量和渗透压等对EV刚度的影响,并建立了一种新的力学模型,对EV的力学行为进行了定量分析。这些信息可以为理解EV在肿瘤发展中的作用提供重要信息,有助于建立以EV纳米力学性质为生物标志物的肿瘤恶性程度评估方法和标准。
纳米压痕实验表明,EV的初始机械响应具有充分的弹性。其脂质膜具有流动性,可以动态改变、进行自我修复。

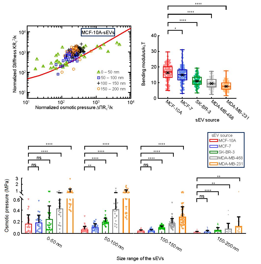
EV的典型纳米力学响应
渗透压和弯曲模量计算表明,EV的弯曲模量随源细胞恶性程度的增加而降低,渗透压随EV的尺寸增加而降低,随源细胞的恶性而增加。

不同来源及尺寸的EV弯曲模量以及渗透压的变化
实验表明,囊泡的刚度来自弯曲模量和渗透压的共同贡献。通过分析不同尺寸的小细胞外囊泡(sEV)的生物力学参数,研究者发现不同亚型的EV在机械性质上具有明显差异,而且sEV渗透压和弯曲模量对于评价肿瘤恶性程度具有高灵敏度和高特异性。此结果为定量表征sEV的力学性质、研究sEV力学性质与其宏观生物学功能之间的关联提供了重要信息。
总之,通过比较不同恶性程度和不同大小的EV,该工作建立了EV纳米力学性质与来源肿瘤恶性程度以及EV尺寸的关系, 同时建立了以EV纳米力学性质为生物标志物的肿瘤恶性程度评估方法和标准。
上述工作于2021年8月2日在Advanced Science[1]在线发表,论文的第一作者为国家纳米科学中心博士研究生叶思源,通讯作者为国家纳米科学中心朱凌特聘研究员、王琛研究员和杨延莲研究员。杨延莲研究员团队长期致力于开发肿瘤检测及治疗的新方法,前期提出以微球辅助流式细胞术的方法检测血液来源的sEV,在乳腺癌、脑胶质瘤、垂体瘤等多种恶性肿瘤的液体活检中进行了临床应用探索,并在100余例癌症患者的血液样本中展示了很好的检测效能,实现了多种癌症的临床诊断和分子分型。结果显示该方法具有高灵敏度和特异性,在临床上具有广泛的应用前景,相关研究成果在Small Methods、Theranostics、Analytical Chemistry等期刊上发表[2~4],并受邀在Advanced Materials撰写综述[5]。在此标志性蛋白分型的基础上,考虑到sEV在肿瘤转移中的力学性质差异,构建了一种新的模型对AFM典型力曲线数据进行分析,结合sEV的尺寸异质性,实现了对不同恶性程度以及同一来源不同大小EV的纳米力学性质差异分析。
本文来自《科学通报》









京公网安备11010502039775号


