“工业固体废物”能否无害化处理?研究者提出定量评估新指标:可去除性
2022-06-23 11:07:00清华大学环境学院曾现来副研究员课题组提出,可以用“可去除性”来刻画固体废物无害化处理的难易程度,并对典型工业固体废物中有害物质的可去除性进行理论核算,定量评估了当前技术条件下固体废物无害化和资源化的边界。相关研究成果发表在《科学通报》2022年第7期。
当前,地球已经进入人类世,人类活动使地下矿产资源枯竭、固体废物激增。我国各类固体废物年产生总量已超过100亿吨,累计堆存量超过600亿吨,尚未得到妥善处置。如何准确评估固体废物的资源属性和环境属性,确定对其进行资源化、无害化的可行性,是国内外普遍关注的关键科学问题。
本研究针对固体废物,建立了一种基于有害物质可去除性(Removability)核算的环境属性评估模型。
要点1:建立模型
研究者基于统计熵理论和污染等级分级理论,从质量特征角度出发,提出可以用“可去除性”来评估有害物质。该属性只与工业废物的理化性质相关,反映其固有环境属性,而不考虑处理技术和经济成本。
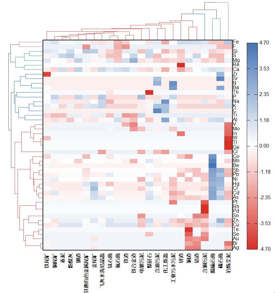
典型工业固体废物的可去除性范围为11~66 bit–1,其中“难去除”和“可去除”类别的占比较高。影响可去除性的关键因素包括有害物质种类、稳定性及含量等。

工业废物有害物质可去除性
要点2:典型工业废物分析
研究者基于现阶段技术水平,结合可去除性结果,对典型工业废物中有害物质去除技术的限制因素进行了分析。结果显示,在现有技术条件下,现有工业废物中50%以上有害物质的可去除性都低于最低工业品位条件下的可去除限值,金尾矿、钢渣、粉煤灰等6种工业废物去除指数大于0,适宜采用物质回收的方式实现有害物质去除。但去除性的提升有效率限制,临界值与初始可去除性相关。

不同工业废物中有害物质双向层次聚类分析
因此,研究认为,应将环境属性纳入固体废物分级分类方式,通过全过程无害化精准核算,协助再生资源行业进行有害物质治理和资源化开发方案设计,指导固体废物处理处置技术升级更新。
本文来自《科学通报》









京公网安备11010502039775号


