文物数字采集与展示的基本流程探讨
2021-08-05 14:02:00进入到21世纪,数字博物馆或者博物馆的数字化呈现出蓬勃发展的态势。文物是博物馆的核心资源,博物馆的数字化首先是文物数字化。按步骤来讲,文物数字化的过程就是从文物数字采集到文物数字展示递进发展的过程,采集是基础,展示是在采集基础上的利用。那么,一件文物从数字采集再到数字展示需要经历哪些基本流程?在这个流程中需要注意哪些事项?怎么样在规范的流程框架下创作出优秀的文物数字展示作品?本文拟以良渚博物院的文物数字化建设为例,就文物数字采集和展示的操作流程以及相关问题进行探讨,以期为我国的文物数字化发展提供参考。
国内外和良渚博物院文物数字化建设实践概述
文物数字化是计算机和互联网在现实生活中普遍运用的产物。数字博物馆最早产生于美国,美国国会图书馆1990年启动“美国记忆”(American memory)计划,目的是将图书馆内文献、手稿、照片、录音、影像等藏品进行系统的数字化处理和存储,并编辑制作成系列的专题作品。随后,法国巴黎卢浮宫博物馆、英国大英博物馆等陆续实施开展了文物数字化建设计划。同时,随着各国文化资源交流和共享需要的不断深入,出现了CDWA、VRA、CIDOC、 SPECTURE等多个适用于博物馆藏品描述的标准,并逐步形成了较为完善的规范体系。
我国博物馆文物(藏品)数字化建设和管理可上溯至20世纪80年代中期。近些年来,继故宫博物院开启了自己数字博物馆项目“数字故宫”建设之后,中国美术馆、南京博物院、上海博物馆、苏州博物馆、广东美术馆等相继开展了以藏品数字化建设为核心、以网站为服务平台的数字博物馆建设。在这次新冠肺炎疫情防控的特殊时期,全国各家博物馆纷纷借助新技术开展“云观展”活动,正是这些年博物馆数字化建设累积形成的先发优势的综合表现。与此同时,国家文物局于2001年制定了《博物馆藏品信息指标体系规范(试行)》,也为博物馆文物数字化标准规范建设提供了指导和支撑。
作为一座集收藏、研究、展示和宣传良渚文化等功能为一体的考古遗址博物馆,良渚博物院的文物数字化建设始于2014年。总结回顾良渚博物院文物数字化建设历程,大体可以分为3个阶段。
第一阶段(2014—2015年),良渚博物院会同南京大学多媒体中心启动了国家重点文物保护项目——“良渚博物院文物数字化保护”。该项目主要是对院藏114件(组)的定级文物进行高标、高清地数字采集,形成基础的文物数字资源。这些数字资源包括图片采集资源、视频采集资源和三维数据(模型)资源等,基本实现了“采集信息全面、资源类型丰富” 的工作目标,也为下一步研发文物数字展示作品打下了较好基础。
第二阶段(2016—2017年),良渚博物院在文物数字采集的基础上,开展了“文物数字资源整合与分级创建”的文物保护科技展示项目。这个项目是前一项目的延续,在前一阶段文物数字采集取得的成果上,通过剧本创作和“故事化”串联,将文物数字采集获取的数字资源进行整合加工,创作出了“良渚古城”“良渚玉器”“良渚刻画符号”等多部具有独立主题的数字作品,形成了文物数字化的集成展示。这些数字作品既有图文又有影视动画,在良渚博物院陈列改造中进行了普遍运用,在对外宣传推广良渚文化和良渚古城遗址上发挥了积极作用。
第三阶段(2017年年底至今),良渚博物院启动实施了“基于裸眼3D屏幕显示技术的文物数字资源制作与应用”的项目实践,着重探索新技术、新手段在文物展示上的运用。该项目是文物数字采集、数字展示的升级版,通过裸眼3D屏幕显示技术的研发,研究数字资源内容在新传播技术条件下的制作和应用。目前,项目已经结题验收,制作的三维数字作品达到了裸眼3D的展示效果。
良渚博物院的文物数字化建设至今已6年,虽迟于国内其他博物馆,但一步一个脚印地探索推进,收到了较好成效。
第一,有较为宏观的顶层设计。在2015年初步完成定级文物数字采集的同时,同步编制了《良渚博物院文物数字化采集工作标准》《良渚博物院数字多媒体资源建设指南》,既为后续大规模开展文物数字采集提供标准,也为文物数字展示进行了详细规划。
第二,注重严谨规范的操作流程。在工作过程中无论是数字采集或数字展示,都相应建立起一套完整的操作方案,确保了从文物数字采集到文物数字展示的规范化、流水线作业。每一步骤中都有详尽的要点提示和注意事项,尽管过程略显程式化,但却为保障文物相关信息的真实性、完整性,最终为创作出较优秀的文物数字展示作品打下了坚实基础。
第三,始终坚持学术先行、内容为王的原则。特别注重对文物蕴含的人文历史信息、文物背后故事的挖掘和呈现,特别是在文物数字展示环节,在文物学术研究的基础上,通过故事化创作,将采集到的图片或视频资源进行有机串接,化零为整、整合创建,达到了静态文物“活态展示”的预期目标。
文物数字采集的基本流程
文物数字采集就是利用数字化的手段对文物所蕴含的信息进行记录、建档。一般来讲,文物数字采集的基本流程主要涵盖:制订采集方案、文物的测量与拍摄、图片信号或视频信号的加工创建、文物三维建模的过程。制订采集方案和文物的测量与拍摄是文物数字采集的前提和基础,过程相对简单。这里着重介绍文物数字采集中的图片信号或视频信号的加工创建到三维建模的操作流程。
文物数字采集在经过测量与拍摄后,一般会生成文本、图片、视频等数字采集信号,对这些数字采集信号的加工处理,也称之为图片信号或视频信号的加工创建。在文物数字采集中只有通过图片信号或视频信号的加工创建,才能为文物数字化后续的集成利用提供空间和支撑。图片信号或视频信号的加工创建主要包括校色、去杂(裁切)、抠像3个环节。
(1) 校色。所采集的图片信号、记录文物的颜色和色泽与真实对象相比,或多或少会存在一定的差异。在拍摄现场,虽然可以与真实文物比对,但不可能有足够的时间进行数字信号的颜色调节。一般情况下,都会准备一张标准色卡(图1),在拍摄条件不变的情况下,记录标准色卡的采集信号。标准色卡中的每一种标准色,都有对应的RGB数值。在计算机上输入相应的RGB数值,就会形成对应的标准色块。后期校色时,选取色卡中的几种颜色对象,将其与生成的标准色比对,利用软件调节功能,将其调节至与标准颜色基本一致。将调节的程序和数值记录下来,针对每一个文物数字采集信号,都作同样幅度的调节。视频文件的校色与图片文件的采集信号一样,也需要进行校色处理。拍摄标准色卡,以标准颜色为依据进行颜色调整,也可采用已经校色的图片信号为依据,进行校色处理。

(2) 去杂(裁切)。去杂针对的是图片文件。文物拍摄时,如果背景纸上有少量划痕,或者有一些细小的杂物,便会与文物对象一同被采集下来。放大观看时,就会发现文物背景有杂痕和杂点。这时,就需要利用Photoshop专业图像处理软件的涂抹或去噪功能,将图片背景上的杂点、杂痕涂抹干净。裁切针对的是视频文件。视频信号采集时,依赖于云台装置的运转和手动的镜头移动,与图片采集相比,操作比较容易出现细微波动。因此,同样的视频信号一般都要求连续采集两次。后期视频信号加工时,只需要保留一次采集信号。此时需要对原始采集信号进行评判,选择一个品质相对较好的视频片段,将另一片段的画面裁切掉。
(3)抠像。对于图片文件,背景纸上有少量划痕或杂点时,可以在不更换背景的情况下,利用去杂手段将背景杂点涂抹干净。但如果背景纸上的划痕过多或支撑物过于明显,仅用涂抹的方式,很难做到不露痕迹。这种情况下,就需要将文物图像从背景信号中抠出来,然后再更换一个新的干净的背景,这种图像处理操作称为抠像(图2)。
对于视频文件,视频抠像处理的工作量和难度远远大于图片抠像(图3)。文物在拍摄时一般会在云台上选用蓝色背景布,其作用就是形成纯色背景,从而可以一次性将视频画面的蓝色区域全部去除,以达到减少抠像工作量的目的。但是,纯色抠像操作对抠像细节要求很高,如果物体边缘存在阴影,软件便无法自动匹配轮廓,只好转为手动操作。避免阴影和蓝色调投影,都只能依靠拍摄时的灯光配置和角度调整。因此,视频信号的抠像操作与采集操作的关系极大,在制订数字化采集方案时就必须充分考虑到。


文物数字采集在完成图片信号或视频信号的加工创建后,为文物三维建模提供可能。文物三维建模通常有两种方式:一种为三维扫描仪采集后再经人工数字加工;另一种为先行图片采集再以人工三维建模。一般情况下,三维数字信息都需要通过一定的技术手段,制作成其他格式的数字文件,才能方便浏览。文物的三维数字信息通常有两种应用方式:其一为制作成视频文件,以浏览视频的方式观看;其二为制作成交互多媒体软件,通过鼠标或触摸的方式进行交互浏览(图4)。

需要指出的是,数字采集作为文物数字化建设的第一步,采集的手段要注重完备,采集的信息要强调全面,手段和信息越完备越全面,文物数字化后续可利用的空间就越大。其中,手段的完备性指的是采集方式的多样化,包括文本采集、图片采集、视频采集和三维点云采集等。技术手段的完备性有助于提高文物画面素材的丰富度,增强文物数字作品的视觉表现力。信息的全面性包括文物的自然属性信息和人文属性信息两大类,均需要同时同步采集。文物的自然属性,体现着文物的外在特征,决定着文物数字作品的观赏性;文物的人文属性,体现着文物的历史文化价值,除了表现文物数字作品的故事性外,更重要的还体现了它的科学性。所以观赏性、故事性和科学性是任何一个优秀的数字作品都不可或缺的基本要素58。
文物数字展示的基本流程
文物数字采集的成果通常表现为图片、视频等文件,这些原始文件简单、多样、零散,一般情况下,这些素材都不具备直接向社会公众进行展示的条件。对数字记录信息进行加工,对数字记录素材进行整理,使之达到文物数字信息呈现的要求,这项流程称之为数字展示。只有通过博物馆文物的数字展示并结合特定的环境展示,才能将博物馆所要表达内涵的文化价值传递出来。
要达到文物数字展示的目标,最为关键的步骤就是将文物数字采集的这些较为零碎的材料进行集成整合和分级创建,形成文物数字信息带或者可视化的、有故事情节的数字作品。经过集成整合的数字作品,不仅具有更丰富的信息量,而且还拥有了更具吸引力的表现形式和叙事方式,起到让文物“开口说话” 的作用,有利于充分展现文物的价值与收藏意义。集成整合和分级创建大致需要经历需求分析、剧本创作、素材加工、信息集成4个流程。
(1) 需求分析。集成数字作品的生成是一个需求导向的创作过程。在正式创作之前,需要对数字作品的最终需求进行科学分析,以确定资源创作的基本方向。需求分析围绕内容、受众和用途3个主要因素展开。内容就是集成数字作品最终所要表达的信息内涵,不同的内容决定了不同的创作方式;受众是集成数字资源最终服务的对象,受众的文化背景、教育程度决定了信息内涵的表达方式;用途是集成数字作品最终的使用方式,不同的用途决定了集成数字作品开发的技术选择。
(2) 剧本创作。这一步骤是集成整合和分级创建的核心步骤,简单地讲就是根据需求创作文物故事。剧本决定了资源的内容、呈现方式、展示效果以及画面风格、使用功能等,剧本的编写质量决定了集成数字作品的最终品质。集成数字作品的类型虽然各不相同,但都是由一个个最小的内容单元构成,比如一个页面、一个镜头。剧本是以最小内容单元为纲,确定每一单元所要表达的内容、内容的编排方式、内容的表现形式、内容表达的素材来源、素材加工方式,以及界面风格、艺术设计、使用功能等信息。
在构成剧本的诸多要素中,内容编排方式尤为重要,它是集成数字作品的故事主线。博物馆集成数字资源展示离不开文物,而文物又是过去时代人类活动的产物,以人、物、事件、时间4大要素为基础,利用不同的视角,选择不同的切入点,可以编排出丰富多彩的文物故事。
(3) 素材加工。剧本确定后,便进入数字媒体信息加工阶段。素材加工包括画面拼裁、画面调整、音视频处理和格式转换等工作内容。有时,资源整合所需的素材并不完全来自文物数字采集。当没有实物可供采集或者无法进行采集时,必须自行创建素材。素材创建要严格按照剧本的要求进行,因而完全满足资源整合的要求,无须再进行素材加工。
(4) 信息集成。将素材按剧本要求进行整合,使之形成一个可供阅读浏览的整合数字作品,这一工序称为信息集成。通过数字采集和素材加工,会形成许多独立的数字媒体文件,技术集成的作用就是将零散的数字媒体文件,通过技术手段组合成完整的数字作品。当这些素材整合为一体后,需要统一的资源浏览方式,有时作为一个阅读作品,还必须具备像目录、检索、链接跳转等辅助阅读的基本功能,这些阅读浏览功能都要通过功能集成的方式实现。
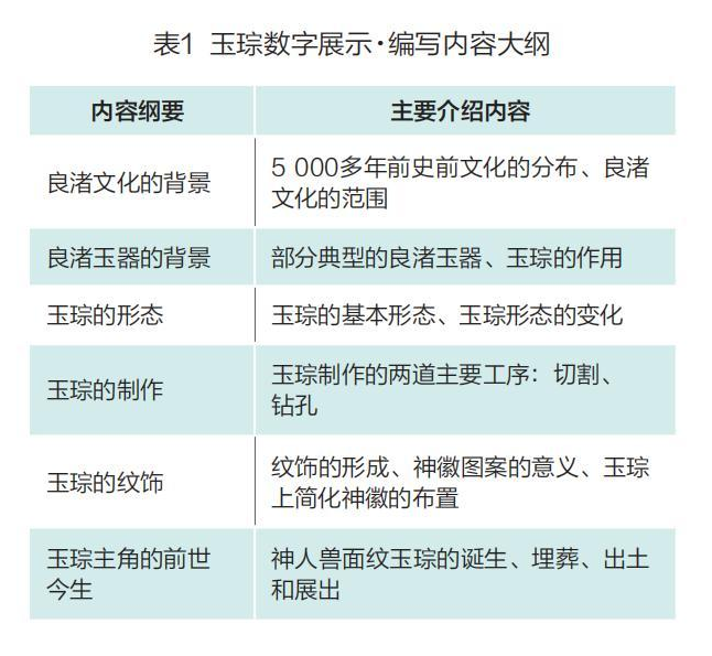
以良渚古城遗址出土的一件玉琮为例,良渚博物院就是在遵从了文物数字展示的基本流程后,最终形成了这件玉琮数字作品(表1~表3、图5),在文物的宣传推介上起到了明显效果。



需要指出的是,创作者能否创作出优秀数字作品应包含两个重要因素:一方面是对文物本身研究的深度。对文物的学术研究越深入,文物所能展示的信息就越充分,资源整合作品的内容创作空间就越大。随着观众素质的不断提升,对文物展示信息的丰富度提出了越来越高的要求,文物科技、艺术、收藏等非传统领域的研究成果,正逐渐成为文物展示信息的重要来源。另一方面是数字信息加工的级差性。数字信息加工是一个以需求为导向的工作过程,文物数字作品的级差性是素材加工阶段需要关注的重点。其中的主要原因是文物数字作品服务的对象是公众人群,服务对象的差异主要体现在社会公众认知水平、阅读兴趣和文化背景上的差异,这些差异最终都会在服务对象对文物数字作品的接受度、认可度、满意度上体现出来。数字展示、素材加工需要针对不同的社会人群、不同的文化需求,对文物数字作品进行因人开发、分级创建。
随着数字时代的到来,在博物馆领域对文物数字采集与数字展示基本流程进行梳理和探讨,旨在形成文物数字采集与展示的较为统一、标准的操作规范,以此来带动促进文物在数字技术框架下的活态展示与充分利用。文物数字采集与展示的操作流程看似简单,实则考验着一个博物馆对馆藏文物保护管理的力度、对文物藏品学术研究的深度、对公众服务人文关切的态度,三者的叠加直接影响甚至决定了文物数字采集与展示的最终成果。技术永远为内容服务,唯有始终坚持内容至上,才能创作出更多的精品型数字作品,才能真正发挥博物馆在现代社会教育中的积极作用。
文/骆晓红
本文来自《自然与文化遗产研究》
本文编辑对原文稍作编辑












