渤海候鸟栖息地提名地保护管理
2021-09-23 12:48:00列入世界自然遗产名录是对遗产地突出普遍价值高度认可。许多世界自然遗产地都是具有世界意义的自然资源独特性、生物多样性热点地区或关键地区,对维护全球生态安全具有重要作用。但是,在气候变暖、地质灾害、生物入侵等自然因素与管理体制、经济建设、旅游开发等人文因素的共同影响下,自然遗产的保护和可持续发展面临着诸多挑战。
提名地保护管理规划是在遗产申报过程中按照《实施保护世界文化与自然遗产公约的操作指南》要求所编制的。它需要基于提名地的突出普遍价值,识别价值威胁因素并提出系统的改进对策。该规划既是遗产保护管理的导向,也是缔约国向国际社会作出的保护承诺。因此,因地制宜、措施精准的提名地保护管理规划对遗产成功申报以及后续管理具有十分重要的意义。

遗产地概况
中国黄(渤)海候鸟栖息地是东亚-澳大利西亚迁飞路线的一系列重要栖息地,是目前世界上最受关注的部分濒危物种的关键停歇地、越冬地或繁殖地。包括沿海岸线从北向南,从鸭绿江口至长江口分布的一系列河口三角洲、沙洲、泥质滩涂、咸/淡水沼泽、岩石海岸、海岛、古海岸等自然景观,以及盐田、鱼塘和稻田等人工景观,构成了全球温带地区最为多样、宏伟的沿海景观和生态系统之一,也是全球生物多样性保护中不可或缺的一环。至少有200万只涉禽在北迁期间利用这一系列提名地,占东亚-澳大利西亚迁徙路线上迁徙涉禽总数的40%;南迁期间也有至少有100万只涉禽经过这里;有20多万只水禽在保护区越冬。
中国黄(渤)海候鸟栖息地(第一期)由江苏盐城南部候鸟栖息地(YS-1)和江苏盐城北部候鸟栖息 地(YS-2)两部分组成,前者包括江苏省大丰麋鹿国家级自然保护区、江苏盐城湿地珍禽国家级自然保护区的南部实验区和东沙实验区、江苏省盐城条子泥市级湿地公园、江苏省东台市条子泥湿地保护小区和江苏省东台市高泥淤泥质海滩湿地保护小区,后者包括盐城湿地珍禽国家级自然保护区中块区域。遗产提名地面积188 643 hm2,缓冲区80 056 hm2。2019年7月,黄(渤)海候鸟栖息地(第一期),盐城黄海湿地列入世界自然遗产名录,成为我国第54处世界遗产。盐城黄海湿地的申遗成功,填补了我国海洋世界遗产和滨海湿地遗产空白,对我国的生态文明建设、海洋与湿地生态保护起到了巨大推进作用。
突出普遍价值的保护
盐城候鸟栖息地一直保障了东亚-澳大利西亚迁徙路线中心枢纽的稳定性,这条迁徙路线是世界上最重要的迁徙路线之一,也是最脆弱的迁徙路线。遗产地涉及东亚-澳大利西亚候鸟迁徙路线上评分最高的保护地和受胁鸟类关键栖息地,有超过680种脊椎动物和500多种无脊椎动物,包括415种鸟类、216种鱼类、26种哺乳动物、9种两栖动物,14种 爬行动物、165种底栖动物,其中有37种是IUCN的受胁物种,包括23种鸟类和14种鱼类。遗产地支撑了17种世界自然保护联盟红色名录(IUCN Red List of Threatened Species)物种的生存,包括1种极危物种(勺嘴鹬)、5种濒危物种(黑脸琵鹭,东方白鹳,丹顶鹤,小青脚鹬,大滨鹬)、5种易危物种(黄嘴白鹭,卷羽鹈鹕,鸿雁,寡妇鸥,黑嘴鸥),涵盖了绝大多数EAAF受胁物种。核心区的大丰麋鹿国家级自然保护区和盐城湿地珍禽自然保护区均已于2002年列入国际重要湿地名录。此外,大丰目前拥有世界上2/3以上的野生麋鹿,这是世界上最大的麋鹿种群,是大型哺乳动物野外灭绝后重新引进并野化成功的国际生物多样性保护典范。
威胁因素识别
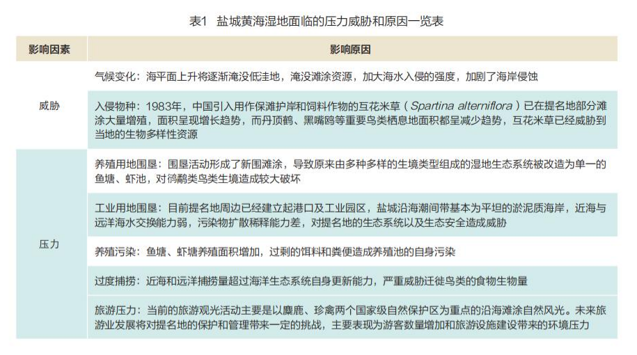
气候变化和入侵物种是盐城黄海湿地面临的主要威胁,遗产地的地貌单元包括废黄河三角洲平原和中部沿海海积平原,气候变化引起海平面上升,将逐渐淹没低洼地与滩涂,加大海水入侵的强度,加剧了海岸侵蚀;原本引入用作保滩护岸和饲料作物的互花米草在部分滩涂大量增殖,已经威胁到当地的生物多样性资源。与此同时,遗产地也面临着养殖用地围垦、工业用地围垦、养殖污染、过度捕捞、旅游等带来的巨大压力(表1)。

针对遗产地面临的主要威胁与压力,保护管理规划秉承尊重自然、顺应自然与恢复自然的生态文明建设的基本理念原则,以鸟类栖息地及鸟类食物资源的培育为目标,重点修复滨海湿地演变的潮汐/潮沟;开展互花米草生态控制的科学研究和试验,并利用野放麋鹿局部控制互花米草。缓冲区内存在较大面积的水产养殖用地,在科学评估缓冲区养殖水域对鸟类栖息环境和生态环境的影响的基础上,根据缓冲区湿地生态修复方案,制订缓冲区水产养殖水域生态改造修复方案,营造有利于鸟类栖息的生态养殖环境。对遗产地可能面临的生物灾害、气象灾害、地质灾害、火灾等,保护管理规划也提出了建立监测与防治体系、生态治理、制订应急预案等相对应的灾害风险管理措施。
分区保护管理
基于区域资源特征及价值、管理目标、管理强度等的不同,以及遗产展示与教育的需要,保护管理规划划定了管理分区,实施差异化管理手段。遗产提名地的管理目标为:严格保护滨海湿地生态系统的真实性和完整性;保护迁徙鸟类、麋鹿及其他哺乳动物以及与其相关的生物种类;保护反映海岸线变迁的重要遗迹点;保护提名地内海岸线演变的自然过程;保证突出普遍价值的真实性和完整性,以及保护对象得到严格保护和科学管理。遗产缓冲区的管理目标则是:为提名地内的突出普遍价值的保护提供足够的缓冲空间,为关键物种的扩散提供缓冲,也减缓周边密集的发展和人为活动对提名的影响;同时,开展自然资源可持续管理和遗产提名地科普、宣教等工作。
依据江苏盐城南部候鸟栖息地和江苏盐城北部候鸟栖息地的特点,在提名地范围内不设置遗产展示区,而在紧邻提名地的缓冲区范围内设置遗产展示区。江苏盐城南部候鸟栖息地划分为江苏盐城南部候鸟栖息地、江苏盐城南部候鸟栖息地限建区和江苏盐城南部候鸟栖息地遗产展示区3个管理分区。江苏盐城北部候鸟栖息地划分为江苏盐城北部候鸟栖息地、江苏盐城北部候鸟栖息地限建区和江苏盐城北部候鸟栖息地遗产展示区3个管理分区。提名地范围内,严禁进行人工围垦、农业开发、城乡建设、风力发电、港口建设、矿产开发;严禁破坏麋鹿及其栖息地湿地生态系统生物多样性;严禁采收丹顶鹤的越冬食物和其他水鸟依赖的底栖生物和水生生物资源;严格禁止外来物种引入;严格保护提名地内的海洋生态环境等。限建区内,严禁开矿、围垦、挖沙;严禁布置风电机组和高压线路、发展污染产业、捕猎野生动物和破坏其栖息地,允许开展生态农业、生态渔业等,但不再新增农业生产用地和城乡生活用地。遗产展示区的展示利用必须严格遵守国家有关法律、法规,开发项目必须进行充分的论证和环境影响评价,严格禁止各种破坏展示区内自然资源和自然景观的活动,所有的展示活动必须控制在一定的范围内,展示活动需围绕提名地突出普遍价值进行展示,同时为游客提供接受生态教育和参与生态保护的机会。
保护管理规划提出,要注重保护区划与自然保护区区划的协调。遗产提名地及其缓冲区的保护区划管理规定应纳入盐城湿地珍禽国家级自然保护区、大丰麋鹿国家级自然保护区等保护区划的管理规定;在限建区和展示区内的自然保护区实验区可以开展科学研究、教学实习、参观考察、生态旅游;通过与当地政府、水利、农业等部门的协调,协助做好社会经济和土地利用规划;倡导发展生态农业,生产高效益的绿色和有机产品;在不影响保护效果的前提下,发展地方经济,增加社区群众收入。
分类保护管理
盐城黄海湿地的突出普遍价值构成要素有3类,遗产保护管理的分类规划在对要素现状分析的基础上,对每一类要素提出具体的保护原则与保护对策。
一是滨海湿地及其生态过程的保护。发展和环境压力带来天然湿地面积减少、湿地类型多样性降低、生物繁殖过程及水文过程改变等问题。保护管理规划提出,树立滩涂湿地优先保护的理念,对滨海潮滩地貌和黄海潮间带进行原位保护;在遗产地范围内严禁破坏滨海湿地生态,杜绝围垦工程实施,禁止在潮间带湿地进行鱼塘池塘开挖等活动;在已建成围垦区内恢复局地尺度适合鸟类栖息觅食的浅水人工湿地生态系统;局地尺度湿地恢复工程应以增加滩涂淤积面积,增加贝类、弹涂鱼及蟹类生物量为主要目的;在遗产提名地及缓冲区范围内的鱼塘、虾塘推行生态养殖方法,逐步减少化肥、农药的施用量;采取科学措施,评估和修复生态退化、不利于鸟类栖息的滨海湿地。
二是辐射沙脊群保护。围垦和长江口输沙量的变化是辐射沙脊群的主要威胁,对辐射沙脊群实施原位保护,不可随意改造和建设项目;严禁在辐射沙脊群区域进行围垦、挖沙等活动;辐射沙脊群的潮沟变迁剧烈,电缆露出、渔船挂断电缆等安全风险情况易发生,应避开东沙浅滩区域实施布设跨海电缆工程;在遗产提名地范围内的沙洲区域,渔船可在高潮位期间通行,但不能抛锚。
三是珍稀鸟类及生物多样性价值保护。分类规划中对濒危珍稀鸟类和麋鹿的保护,主要是关键栖息地的保护和食物链的改善。遗产提名地范围内严禁各种方式捕猎迁徙鸟类,严禁采收丹顶鹤的越冬食物,以及鸻鹬类水鸟依赖取食的底栖生物和其他水生生物资源;实施为鸟类补充越冬食物和水源的维护工程;在鸟类集中迁徙的季节,遗产提名地范围内不得有任何人类生活和生产活动;在鸟类集中迁徙的季节,遗产地范围内不得有任何人类生活和生产活动,并在迁徙季节和冬季为鸟类预留10%的农作物作为食物;在已有野生动物救护中心的基础上,继续开展野生动物疾病防治和救护工作;实施泥质滩涂互花米草群落清理工程;建立麋鹿、丹顶鹤取食社区农作物生态补偿政策。
条子泥地区的是盐城黄海湿地遗产保护的独特区域,以辐射沙脊群为基础的巨大潮间带,在此栖息的大量鸟类特别是鸻鹬类水鸟以及高潮位鸟类栖息地是条子泥地区的重点保护对象。 该地区建立了江苏省东台市条子泥湿地保护小区、江苏省东台市高泥湿地保护小区以及江苏省盐城条子泥湿地公园;制定了对滨海潮滩地貌和黄海潮间带进行原位保护,严格禁止在此海域人工养殖水产品、设立风电机组、建设港口码头,候鸟迁徙季节控制海域内船舶数量等具体保护措施。
遗产展示与教育规划
保护管理规划在世界遗产保护理念和可持续发展理念的作用下,在江苏盐城南部候鸟栖息地遗产展示区和盐城北部候鸟栖息地遗产展示区开展展示、宣传、教育、旅游等活动,并根据游客可能对保护物种产生的影响程度,保护物种的重要性和集聚数量等进行分区分级保护。应建立适合遗产提名地生态环境容量,满足遗产价值展示阐释要求,现场“低干预”和遗产价值“高认知度”的旅游发展模式。
盐城黄海湿地的展示以自然风光与生物资源的独特性为主题,紧密围绕遗产的突出普遍价值。江苏盐城南部候鸟栖息地遗产展示区包括大丰麋鹿保护管理区和条子泥湿地保护管理区两部分,展示解说麋鹿等动物的习性及其生态功能,湿地生态系统,辐射沙脊群及其生态过程,在江苏盐城南部候鸟栖息地迁徙过境的鸻鹬类迁徙鸟的种类、习性和生态功能等内容。江苏盐城北部候鸟栖息地遗产展示区主要为盐城湿地珍禽保护管理区,以展示丹顶鹤为代表的湿地涉禽为主。各展示区均制定了多样的游览路线,北部候鸟栖息地还规划了从新洋港闸乘船出发向东穿过保护区至黄海的海上教育展示专线。

监测与管理有效性评估
通过遗产监测记录遗产地各个时期的变化数据,及时了解遗产各构成要素的保存情况以及各类威胁因素的发展趋势,准确分析遗产保护条件和需要,是自然遗产适应性管理与可持续发展的基础。遗产监测为预防性保护和科学管理提供可靠依据,也为相关研究工作提供准确翔实的资料。
盐城黄海湿地的保护管理规划建立了完备的监测指标体系,包括生物生态监测、环境状况监测、自然美景监测、地质地貌地震监测、旅游活动监测、非法活动监测、社区状况监测等方面。在资源综合调查的基础上,建立提名地全面系统的生物多样性信息库,包括滩涂湿地生态系统的类型和结构、野生动植物区系的组成和特点及其分布状况等。在遗产信息数据库与监测系统相结合的基础上,建立遗产动态信息监测及预警系统,通过定期和实时数据发布,为遗产地管理者和其他相关利益者提供决策信息和分析数据,为公众提供了解遗产价值、参与和监督遗产保护的信息平台。
管理有效性评估的评估主体分为省级主管部门和管理机构两个层面,评估内容包括背景、规划、投入、过程、产出及结果评估。省级主管部门的管理有效性评估主要对遗产管理的法律实施情况、资金保障情况、制度政策保障效果等进行评估,得出遗产保护外部保障条件的评估结论。管理机构的管理有效性评估主要针对管理工作各阶段状况和管理目标实现情况进行评估。
社区参与和可持续发展
盐城黄海湿地缓冲区涉及盐城市1市2区、4个镇、9个村、14个村民小组,部分区域为居民围垦地、耕地、社区用地等,遗产地与周边社区关系密切。遗产地及缓冲区范围内产权复杂,涉及保护区、政府、企业、农林场等多方土地所有者,利益主体较多。
在盐城黄海湿地的遗产申报与保护管理规划编制过程中,坚持退渔还湿的原则,注重多方利益协调,制定了退塘还湿和退耕还湿政策、占地补偿政策、麋鹿损害赔偿政策、农作物鸟类损害赔偿政策等相关政策,建立了人与野生动物冲突补偿和生态有机农业补偿机制,允许满足生活的滩涂小规模采集但不得商业捕捞,通过缓冲区内发展生态农业、生态渔业、生态旅游业等实现产业发展与遗产保护的有机结合。南部缓冲区内的三龙镇政府组织编制了《盐城市大丰区三龙镇关于国家级珍禽保护区南缓冲区环境保护规划》,退居还湿,以提高生境适宜性。
社区参与的模式和实施成效是实现遗产保护和可持续发展的重要一环,保护管理规划提出规划制定参与、保护工作参与、运营工作参与和科研工作参与的“四个参与”模式,使得社区力量贯穿遗产地发展的始终。在相关规划制定的过程中,建立“1+X”协调机制,以遗产地管理机构为牵头单位,对利益相关者间的有争议问题进行协商讨论,使规划层面满足利益相关者的正当利益和合理要求。在保护工作中,组织社区居民组成日常巡护队,严防盗猎行为,发展生态农业为鸟类提供必要的生存资源,建立人与鸟类的伙伴关系。在运营工作中,积极吸纳社区原住居民参与遗产地管理工作,尤其是信息收集工作,与周边中小学建立长期环境教育伙伴关系,注重对遗产知识的宣传普及。在科研工作中,展开对社区居民的观鸟培训,鼓励居民实时监测自家鱼塘、田地的鸟类数据,为科研工作提供支持。
广泛鼓励社会公众参与保护遗产。通过设立遗产地门户网站、微信公众号等方式,建设盐城湿地遗产博物馆,创作相关文学艺术作品、科普读物、地方校本课程教材,开展遗产宣传和教育工作,增强遗产传承的活力。充分动员社会力量,建立健全志愿者制度,鼓励共青团、学联、妇联、少先队等社会团队,大中小学生,NGO组织及国内外相关人士,参与遗产保护管理、迁徙候鸟保护、国际会议服务等工作。同时,建立健全违法违规活动的公众举报和曝光制度,发挥媒体监督和公众监督的积极作用。
科研计划与管理能力建设
科研计划与管理能力建设规划是遗产保护管理规划的重要组成部分。科研能力与管理能力的高低,直接关系着遗产保护管理的效力和成败。优秀的科研队伍和管理队伍,是遗产保护管理工作的重要保障。
保护管理规划的科研计划,明确了资源综合调查、主要生境要素调查、丹顶鹤栖息地恢复和可持续管理研究、全球气候变化等因素对丹顶鹤种群越冬的动态影响、近地雷达监测野生动物研究、湿地生态系统恢复研究、互花米草生态控制和水禽及麋鹿栖息地恢复研究等研究方向和内容,以期为遗产地的生态保护、物种迁徙规律、保护政策的制定等提供科学依据,应建立广泛的、多层次、多学科的研究机制和合作模式。
管理能力建设规划方面,保护管理规划在编制过程中,结合了我国实际情况,构建了以江苏省林业局为指导、盐城市黄海湿地申报世界自然遗产工作领导小组办公室为实施主体,依托江苏大丰麋鹿国家级自 然保护区管理处、江苏盐城湿地珍禽国家级自然保护区管理处、条子泥湿地管理处3个专门的遗产管理机构进行管理的管理体系。规划还建议建立专门的黄渤海湿地研究机构。
保护管理规划是世界遗产申报的重要材料,也是遗产管理的重要依据。申遗可以带动地方旅游业发展、拉动经济增长、提升地方影响力,也会因保护管理要求对地方发展产生一定的约束限制。如何平衡发展与保护的关系,是我国遗产保护工作中的必须关注的重要问题。自然遗产的保护管理面临着来自自然和人类社会的双重压力,面对这些不确定的影响,基于动态监测和多方利益相关者协调、强调灵活性与学习性的适应性管理,越来越多地应用于生态系统与遗产保护管理的工作中。通过分步实施、反馈调整来保障规划落地,实现从被动适应到主动适应的动态管理,将是遗产保护管理工作未来的发展方向。
文/陈耀华,焦梦菲,陈远笛
本文来自《自然与文化遗产研究》
本文编辑对本文稍作编辑









京公网安备11010502039775号


